¶
The roles
¶
The function modules
¶
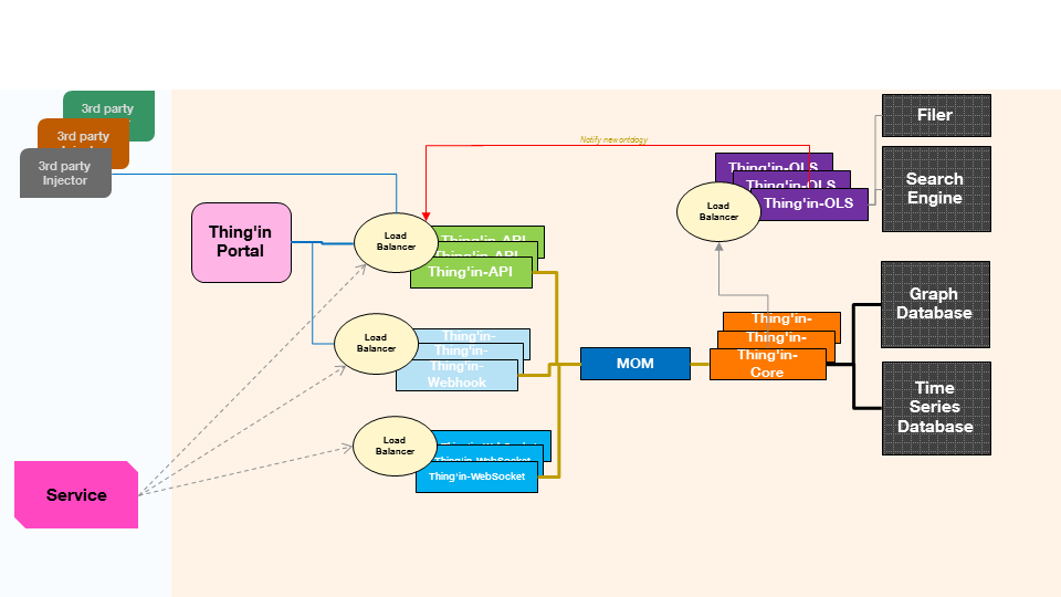
The architecture
¶
Basic
¶
Scalable
¶
The platform